Hello world!
Welcome to SmartPath LLC.
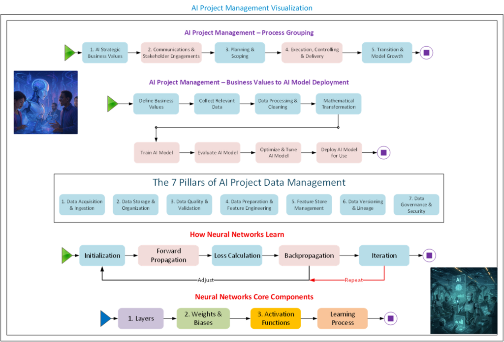
This AI Project Management training and coaching program offers structured, start-to-end AI ML modeling processes tools & techniques for leading and managing AI Projects and delivering business benefits effectively and efficiently.

